经营24年佳能中山工厂关闭 员工赔偿2.3N:有人拿了40多万赔付!
12月9日消息,在华经营了24年,。
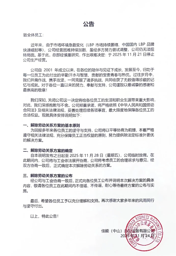
根据公司的公告,由于市场环境急剧变化(LBP市场持续萎缩、中国国内LBP品牌快速崛起等),公司经营困难持续加剧,虽经多方努力尝试调整,公司仍无法扭转局面,总部经慎重研究,作出停止公司生产经营的艰难决定。

按照佳能中山工厂相关负责人的说法,几年前该工厂还有一定比例的产品在国内销售,但现在该工厂生产的产品已100%出口至其他国家。
至于解散后公司员工的赔付问题,官方也给了说法。
按照佳能中山工厂相关员工在社媒上透露的情况,公司赔偿的经济补偿金、就业支援金、铭恩贡献奖、新征程奋斗奖共计40万元,远超劳动法“N+1”的赔偿标准。“这是我工作18年的回报,我很知足。”
“赔偿高低与工作年限有很大关系,并不是每个人都能拿到40万元之多,也并不是每个人都是网传的“2.5N+1”。各种类目加起来,每个人最终拿到的赔偿在2.3N左右,确实是远超法律标准,还有董事长的推荐信,诚意方面大家都比较满意。”











